特長
- 低位置光学ベンチ
- 器具使用に最適、特に光学テーブル上のセットアップに最適
- レールにスロットがあるためレール位置を簡単に変更可能
- 光学ベンチ / テーブル上のどこにでもマウント可能
- レール上での部品の移動が簡単
- 極めて強固
- X 95 システム部品が装着可能
- 黒色アルマイトアルミ製

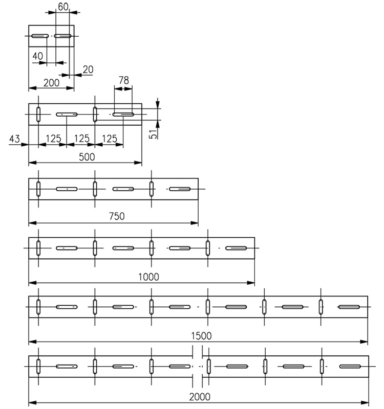
製品一覧 ・ 仕様
| 型番 | 製品名 | Length [mm] | Weight [kg] |
|---|---|---|---|
| G022080000 | Flat rail FLS 95-200-M | 200 | 0.8 |
| G022081000 | Flat rail FLS 95-500-M | 500 | 2 |
| G022082000 | Flat rail FLS 95-750-M | 750 | 2.9 |
| G022083000 | Flat rail FLS 95-1000-M | 1000 | 3.9 |
| G022084000 | Flat rail FLS 95-1500-M | 1500 | 5.9 |
| G022087000 | Flat rail FLS 95-2000-M | 2000 | 7.8 |
図面 ・ アプリケーション例

Locations and positions of slots for M6 mounting screws


価格表
-
※送料については、次のページから詳細をご確認ください。 送料(配送料)について
-
※重量物のためドイツから日本までの空輸送料、国内配送料、車両チャータ料を別途請求させていただく場合があります。
この製品に関するお問合せフォーム
フォームが表示されるまでしばらくお待ちください。
しばらくお待ちいただいてもフォームが表示されない場合、恐れ入りますが こちら までお問合せください。

